Product Description:
Calibration Kit 8158 is a new ISN Calibration Adapter Kit product introduced by Schwarzbeck in 2026. Contact EUTTEST to purchase this product and you will be able to measure and calibrate ISNs. NTFM 8158 and there is also the same sequence ofCAT5 8158 maybe CAT3 8158parameters such as insertion loss and voltage dividing factor. This product is authorized by Schwarzbeck to be represented by Shenzhen EUTTEST for sales and quotation service.

ISN Partial Pressure Factor Calibration Setup Diagram
Introduction to ISN Calibration:
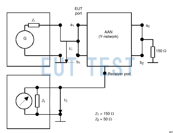
For ISN metrological calibration requirements, we generally use a Vector Network Analyzer (VNA) to calibrate ISN impedance stabilized networks. This kit is based on a combination of test accessories required by the test specifications described in the EMC test standards CISPR 22, CISPR 32 and CISPR 16-1-2 Appendix E. There are a number of other calibration kits within this portfolio, as detailed in the individual kit descriptions below.
Scope of Application:
The Calibration Kit 8158 has a very wide range of calibratable ISN types. Simply put, using this kit product in conjunction with a network analyzer, you can calibrate the transfer coefficient, S21, and voltage divider coefficients of all the ISN impedance stabilized networks shown in the chart below. Theoretically there are no limitations on ISN product brands or sizes. Ports include RJ-45, RJ-48, RJ61-8P8C, RJ-12-6P6C, RJ-14-6P4C,RJ-11-6P2C.

Applicable calibration ports
Technical parameters:
Product Specification Sheet:
“Reminder: swipe tables left and right”List of annexes:
“Reminder: swipe tables left and right”

Kit 8158 CMI8 / EAB8
If the switch is set to “EAB8”, a 100 Ω resistor is connected between the inner conductor of the BNC connector and the common mode point. Thus, impedance matching between the 50 Ω measurement system and the 150 Ω common mode impedance of the ISN is achieved.


Kit 8158 LB4 Balanced-Unbalanced Converter

Kit 8158 LB4-THR Insertion Loss Adapter
In addition to this KIT 8158, if you need to calibrate the LCL parameters of CISPR 16-1-2 Appendix E, we also provide a dedicated LCL calibration kit for ISNs, PB 58 kit, please feel free to contact us for a quote and after-sales service guide for both kits.
Order No. EUTS0881
EUTTEST is an official authorized distributor of SCHWARZBECK, whose full official name is: SCHWARZBECK MESS - ELEKTRONIK OHG
Ltd. is authorized by schwarzbeck to sell all products in China and provide technical service for the products sold.

Schwarzbeck-lisn Product Catalog Schwarzbeck
NSLK 8128 Schwarzbeck
NNLK 8129 Schwarzbeck
NNLK 8121 Schwarzbeck
NSLK 8127 Schwarzbeck
NNLK 8130 Schwarzbeck
NNHV 8123-200 Schwarzbeck